Instance Verification Kit (IVK)
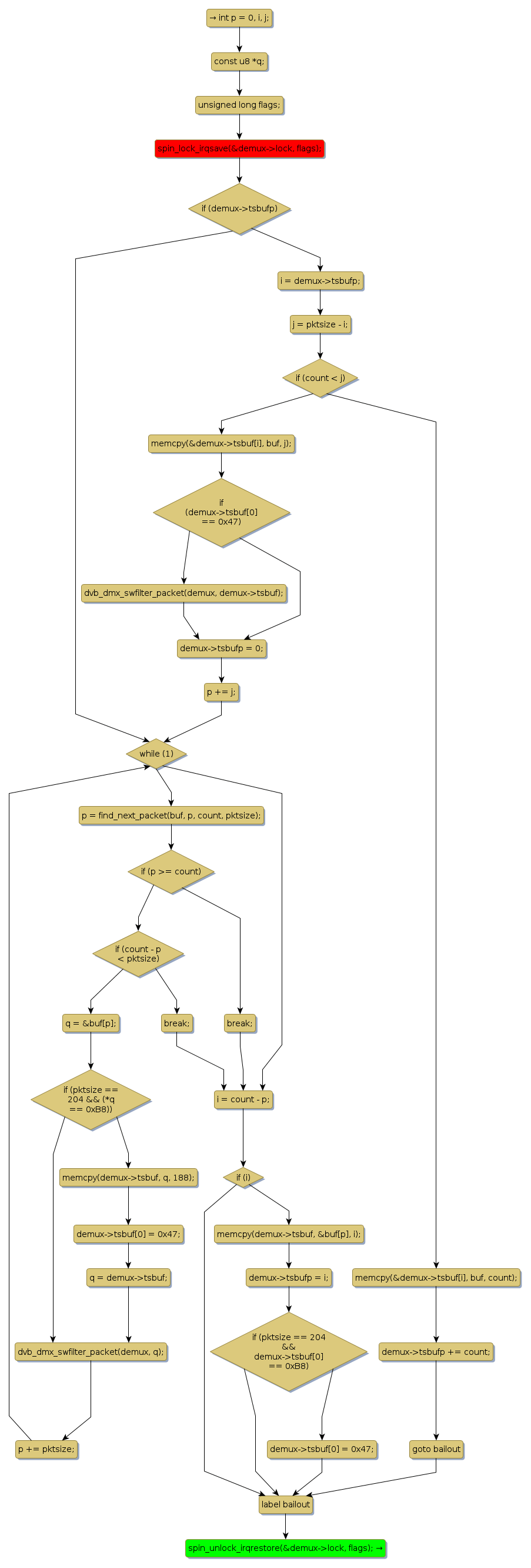
spin lock @ [13797+39+/linux-3.19-rc1/drivers/media/dvb-core/dvb_demux.c]
Instance Signature: lock
|
The Matching Pair Graph:
|
|
Function Name
|
Control Flow Graph (CFG)
|
Events Flow Graph (EFG)
|
Source Correspondence
|
|
_dvb_dmx_swfilter
|
|
|
[13646+17+/linux-3.19-rc1/drivers/media/dvb-core/dvb_demux.c]
|